SUNBET·申博(中国区)官方网站-Officials Website
学院首页
(依法治校办公室、学生申诉处理委员会、法律顾问部)
部门首页
新闻动态
工作动态
新闻摘报
通知公告
sunbet官网
纪检监察
内部审计
事业统计
依法治校
警钟长鸣
学习园地
服务指南
办事指南
资源下载
举报指南
举报指南
举报方式
申博官网
部门简介
工作职责
首页
>
sunbet官网
>
内部审计
内部审计
一图读懂《广东省教育系统社会审计机构参与审计工作管理办法》
2024-11-01
一图读懂《广东省教育厅关于推进全省教育系统内部审计信息化建设的意见 》
2024-11-01
一图读懂《广东省教育系统审计结果运用规定》
2024-11-01
一图读懂《广东省教育系统审计整改约谈工作制度》
2024-11-01
电子科技大学中山学院内部审计工作规定
作者:熊益
来源:纪委办公室(监察处、审计处)
初审(一审):熊益
复审(二审):覃环
终审(三审):李文建
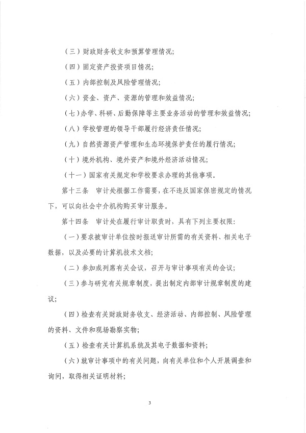
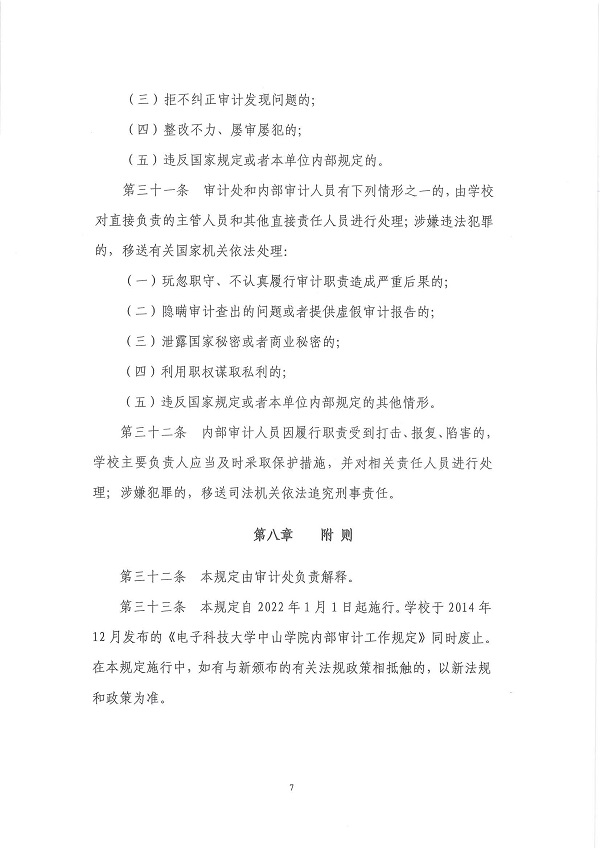
电子科技大学中山学院内部审计工作规定
地址:广东省中山市电子科技大学中山学院树德楼306室 邮政编码:528402
SUNBET·申博(中国区)官方网站-Officials Website 版权所有